Overview
Overwatch 2 Mobile Redesign: Adapting to a mobile UI concept
Overwatch 2 was a highly anticipated sequel to the popular team-based multiplayer FPS hero shooter developed by Blizzard Entertainment. Players choose from a diverse roster of unique heroes and engage in 5v5 matches.
As a long-time fan, I initiated this project to explore and design a streamlined mobile interface for the game, addressing the critical challenge of adapting a complex desktop UI to a touch-based environment.
My process involved conducting research, defining player journeys, and executing a full design cycle—from wireframes and custom icons to high-fidelity prototypes.
Key Results & Value:
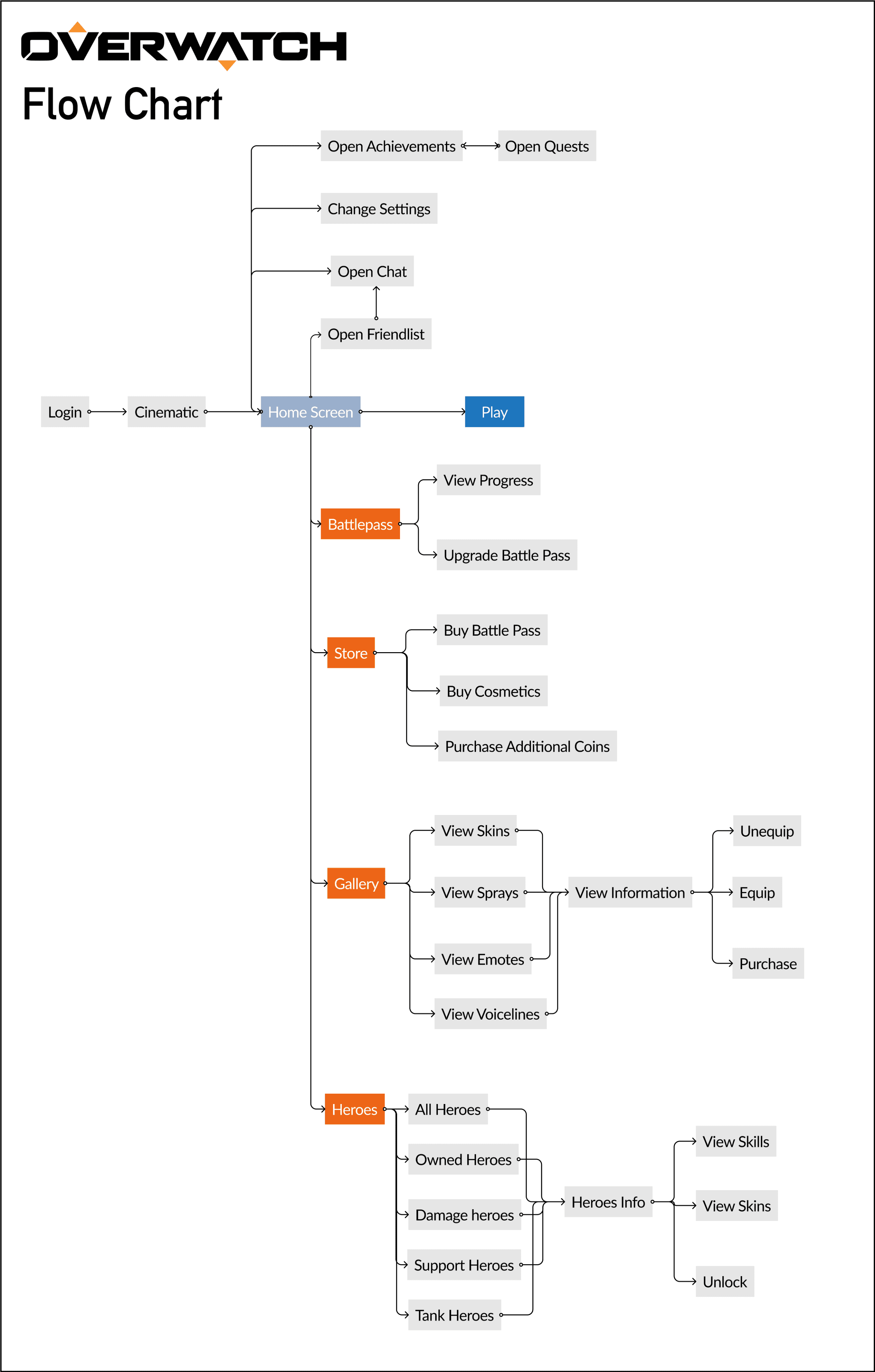
Information Architecture: Reduced information overload by dedicated zones for game data, leveraging tablet screen real estate effectively.
UX Adaptation: Optimized game functions (Shop, Gallery, Heroes) designing around touch and swipe gestures, ensuring usability.
Designer Growth: Elevated final design by implementing industry Senior Designer critique, refining Visual Hierarchy to improve player scan ability and reduce cognitive load.
Role
Product Designer
TEAM
timeline
11 Weeks
platform
Mobile Gaming
Tools
Figma
Illustrator
Photoshop
OBJECTIVE
How can features of the Overwatch desktop UI be adapted for tablet touchscreens? The design must retain overall game aesthetics and minimize information overload to player’s familiarity and engagement.
constraints
Defining the Design Scope
I narrowed down the project to three primary constraints, the focus should be on UI/UX adaptation rather than gameplay modification:
Visual Design - Maintain the visual style of Overwatch and replicate the overall design features and system of the game.
Experience Type - Creating the user journey of menus using mobile interfaces and experience.
Feature Integration - Convert key functions of the desktop game to mobile, rather than gameplay.



















